有沒有更輕鬆的方法可以製作填空題呢?有喔!利用 CLOZEit 這款簡單的外掛,可以馬上幫我們省下不少青春。操作也很簡單。如果老師還在用Word,真心建議可以慢慢熟悉Googles Suite(比如Google doc, slides, spreadsheet, jamboard..等等),利用簡單的外掛,我們經常可以很輕鬆的就完成一件工作。
安裝外掛
首先到Google Workspace Marketplace 安裝CLOZEit應用程式。瀏覽器要用Chrome才能使用。如果老師用的是學校的Gmail帳號,可能先請學校的IT管理員幫你安裝這款外掛。
打開Google doc
打開Google doc,然後貼上文章。在要讓學生填空的地方地下畫線,或者選區文字,按鍵盤快速鍵:command+U(PC可能是ctrl+U)。不用標出特別的顏色,我這裡用藍色只是方便說明,可以清楚看到哪些字是要讓學生填空的。

打開外掛應用程式
如圖所示。中文就只有第一個選項可以用。選擇Underlined(底下畫線的選項),然後開始製作填空題。當然,如果老師教英文的話,可以試試看Highlighted的功能,Highlight會有提示的功能,比如,要填的字是apple,第一個字母A就會保留。這個適合做差異化教學,如果有程度相對較弱的學生就可以用。

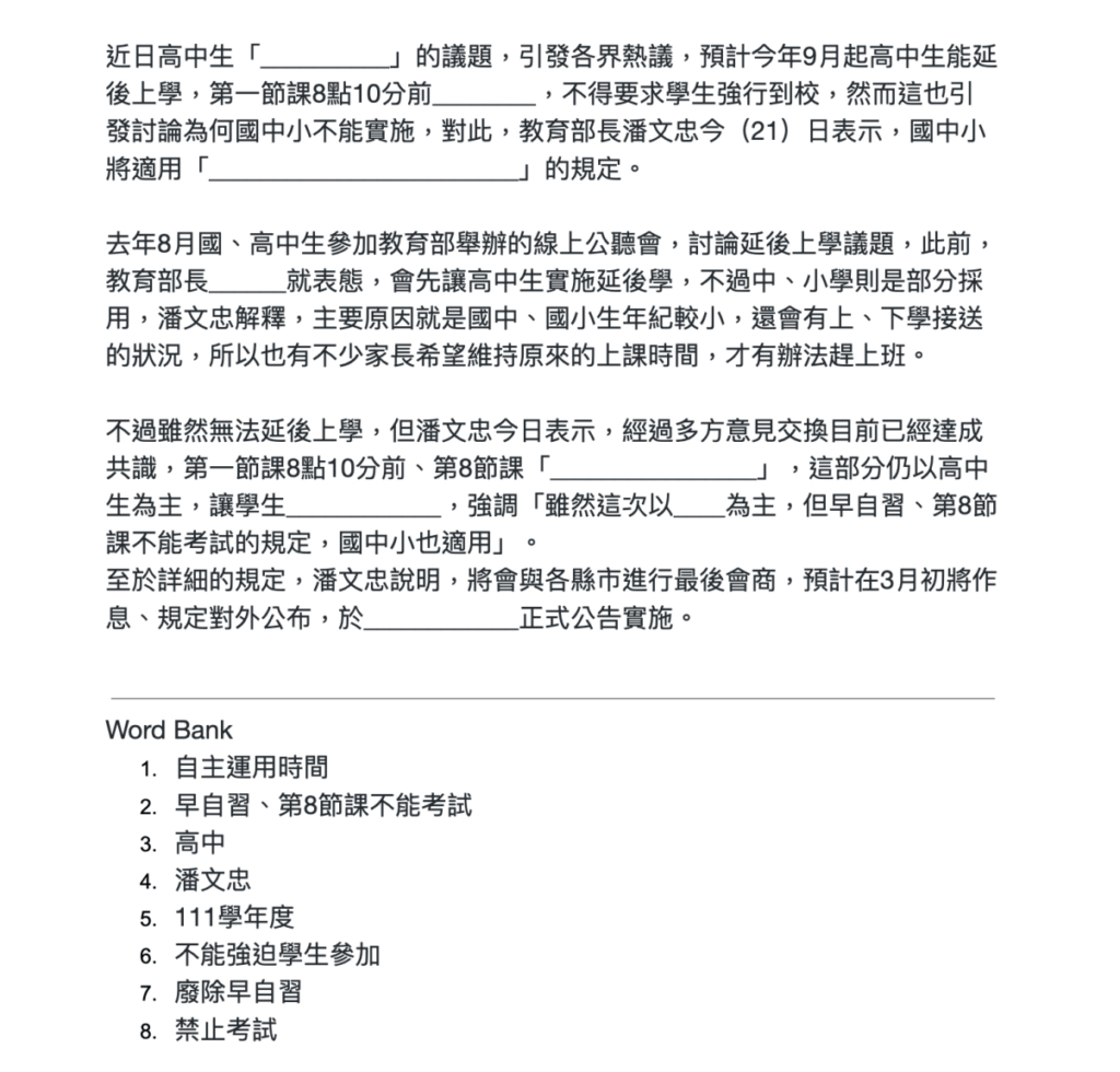
填空題輕輕鬆鬆做好,學生可以從詞庫(Word Bank)選擇正確的答案填進空格。


溫馨小提醒
填空練習適合在一個單元開展之前做,課前的測試很快能讓老師和學生知道已掌握和有迷思的學科內容、概念,老師根據學生的測試結果,調整教學安排。另外,經過前測,學生的學習興趣更能被啟發,因為他們會想要知道正確的答案是是什麼,之後學到的概念和學科知識也會存留的更久。在學習的過程中,也很適合形成性評量,但是總結性評量比較不適合,因為學生能夠表現的只是片面的理解,沒有機會融會貫通,展示全面的理解,當學習無法遷移時,學到的知識和概念其實很容易就會忘掉了。







